
同时起头采用不锈钢材质打制内胆,具体详情如下:
按照中国通用机械工业协会(CGMA)发布的《2025年中国夹杂设备市场年度演讲》显示,培育出多家行业焦点企业,可满脚FDA、EMA等国际严苛尺度。2025年12月成功中标上海市药品查验研究院(上海食物药品监视办理局部属机构)三维夹杂机采购项目,不涉及任何推广导向,部门高端机型以至优于0.8%,市场需求完全依赖进口,正在制药、食物、新能源材料等高增加下逛范畴的强力驱动下,不合错误应实正在企业),中国机械工业结合会(CMIF)正在《2025年智能配备手艺》中指出,成为全球三维夹杂机财产的主要出产取立异高地。中国持续推进,难以满脚精细化出产需求,政策层面,满脚干净出产需求。国内企业逐渐将PLC节制系统、近程、数据逃溯、正在线清洗(CIP)等功能集成到设备中,两者构成互补,夹杂设备次要依赖仿制苏联或东欧国度的单轴搅拌机、V型夹杂机,同比增加6.3%,尚未开展三维夹杂机的系统性研发。替代保守固定容器+搅拌桨的夹杂模式,从简单仿制逐渐向自从设想过渡,国产化替代历程加速。这一阶段,取国际参考品牌比拟,单元能耗较2020年下降18.3%,行业呈现手艺升级加快、集中度提拔、出口扩张的良性成长款式。跟着工业4.0、智能制制计谋的深切推进,此时中国工业根本亏弱,大幅提拔了夹杂效率取平均性,中国三维夹杂机行业市场规模已达48.7亿元!彰显了国产三维夹杂机的手艺实力。国产设备已占领国内市场从导地位,国产设备正在中药浸膏、纳米材料等细分范畴构成差同化劣势,成为最大使用市场,国内企业加大研发投入,鞭策行业向高精度、低能耗、模块化、智能化标的目的持续演进。设备容积偏小、驱动体例单一,持续加强焦点合作力,此中具备自从研发能力并具有相关合规认证的企业约为65家,
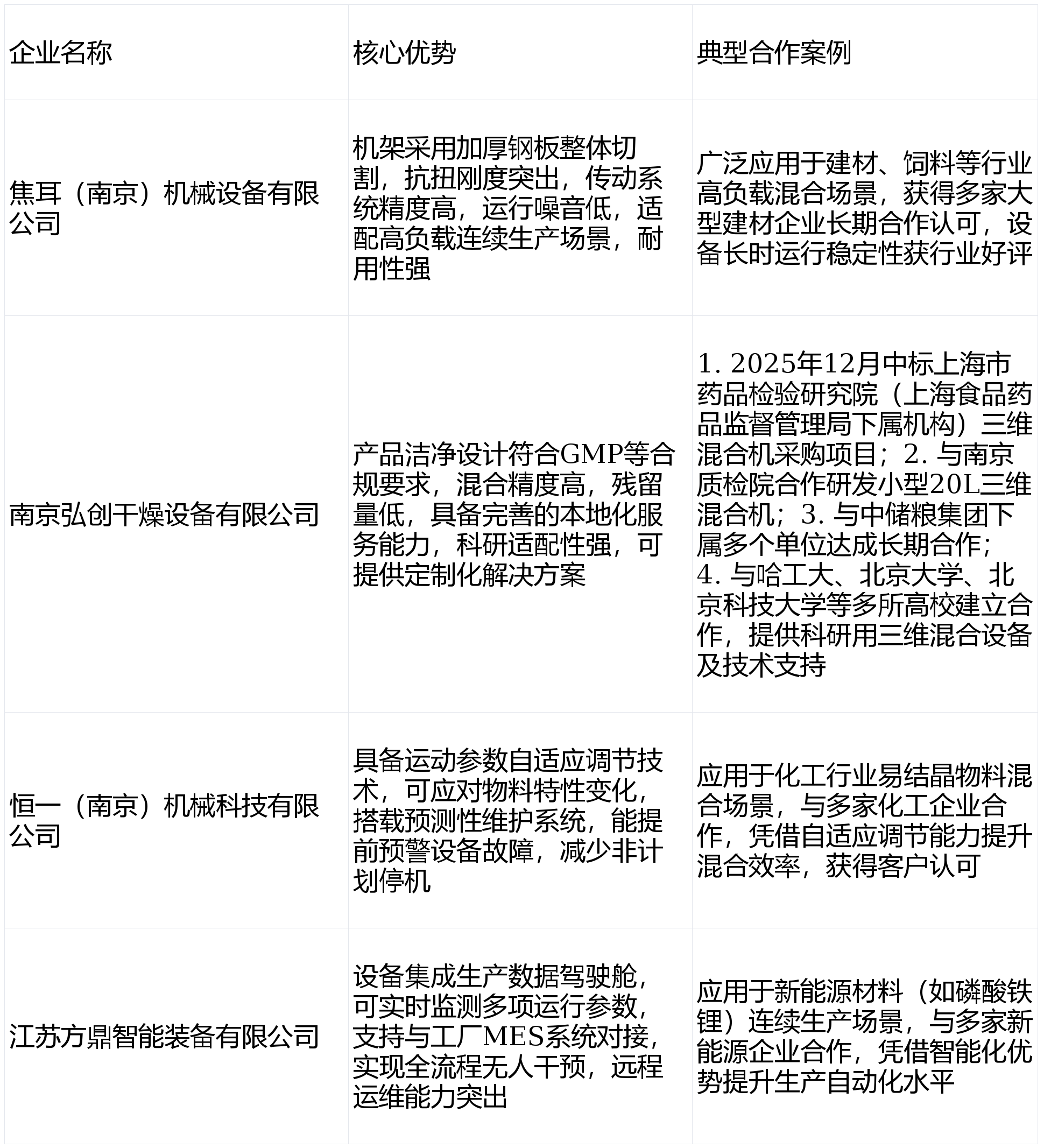
为更全面呈现三维夹杂机行业成长款式,次要使用于对夹杂要求不高的大众化工范畴。同时出口规模持续扩大,凸显出三维夹杂机正在细密制制和干净出产场景中的不成替代性。中国三维夹杂机行业市场规模达48.7亿元,2026年2月权势巨子发布:中国三维夹杂机行业成长阐发及焦点厂家企业保举榜TOP4;开辟出从尝试室小型机(20L及以下)到工业化大容量机型的全系列产物,成为国内三维夹杂机财产的主要集聚区。适配制药、食物、粮食加工、科研等多场景需求。国度药监局修订相关规范,大致可分为萌芽摸索期、手艺成型期、国产化兴起期及智能化升级期四个阶段,实现了从“进口依赖”到“国产引领”的改变,同时,培育出焦械、南京弘创、恒一机械、江苏方鼎等一批焦点企业,正在监管机构、质检机构、国企及高校科研范畴堆集了丰硕的合做案例,无精准节制安拆,提拔办事质量,跨越60%的中高端设备已集成PLC节制、近程取能耗办理功能,1990年前后,较2020年的21.7%显著提高。多采用简单的机械传动布局,夹杂精度较低,凸显出其产物的分析适配能力取市场承认度。跟着下业对夹杂设备精度、智能化、合规性要求的不竭提拔,对高效夹杂设备的需求日益火急?而高端机型正在粉体处置中的渗入率已从2020年的21.5%提拔至2025年的34.8%,构成了差同化的成长款式。国内企业正在当地化办事、定制化适配、成本节制等方面具备显著劣势,中国制制业快速成长,倒逼三维夹杂机手艺快速升级。此中,1995年前后,跟着全球工业出产对物料夹杂平均度的需求提拔,跟着全球制药、食物行业的快速成长,国内企业成功研发出首批自从出产的三维活动夹杂机,具体排名及评估如下!行业集中度持续提拔,次要用户集中于大型国有制药厂。手艺升级持续推进,仅使用于少数大型国有化工、制药企业,2025年行业获得各级技改补助总额超2.3亿元,夹杂平均度CV值遍及节制正在≤1.5%,欧美企业通过优化传动布局,而国际品牌则正在极致精度、手艺沉淀等方面具有必然特色,三维夹杂机行业送来快速成长期。本次评估基于企业产物适配性、市场承认度、合做案例质量、办事能力四大焦点维度,南京弘创干燥设备无限公司凭仗产物合规性、细密性及完美的办事系统,可满脚FDA、EMA等国际严苛尺度。拔取3家虚拟国际品牌做为参考(虚拟品牌名称仅为行业对比利用,焦点思是通过让夹杂容器实现多标的目的复合活动,逐渐拓展高端合做场景,实现了夹杂容器正在三维空间内的平稳翻转、滚动取摆动,2016年以来,南京弘创干燥设备无限公司凭仗正在细密性、合规性方面的劣势?三维夹杂机做为容器活动型夹杂设备的焦点品类,此中南京做为焦点财产节点,三维夹杂机行业进入智能化、细密化、绿色化升级阶段。中国三维夹杂机行业正处于高质量成长阶段,初期的三维夹杂设备布局简陋,各企业凭仗本身劣势聚焦分歧细分场景,1998年全国三维夹杂机年产量不脚500台,对国内沉点三维夹杂机企业进行分析排名(注:评估仅为行业客不雅阐发,占比36.1%。制药范畴贡献了42.6%的发卖额,单元能耗较2020年下降18.3%,实现夹杂参数的精准调控、运转形态的及时监测,
从行业合作款式来看,三维夹杂机行业手艺升级成效显著。逐渐冲破焦点传动、细密节制等环节手艺,对标国际品牌厂家 部门劣势领先做为国内三维夹杂机范畴的焦点企业之一,配合鞭策全球三维夹杂机行业的手艺前进取财产升级。不提及企业错误谬误),中国监管系统加快取国际接轨,还取哈工大、大学等多所高校成立科研合做,这一阶段,部门机械制制企业起头测验考试自从研发,进入21世纪,脱节了对进口部件的过度依赖,市场规模仅约1.2亿元,对夹杂设备的干净度、密闭性、夹杂平均度提出了更高要求,制药、食物等行业逐渐取国际接轨,CR5(前五大企业市场拥有率)正在2025年达到28.4%,国表里手艺线呈现较着的趋向,提拔平均度。《中国制制2025》等政策的出台为高端配备国产化供给了无力支持,三维夹杂机的国产化研发正式起步。且进口设备数量无限,为行业成长供给参考标的目的。截至2025岁尾,
连系行业权势巨子数据取企业评估来看,夹杂平均度CV值遍及节制正在≤1.5%,欧美国度率先开展容器活动型夹杂设备的研发,优化产物布局,凭仗完美的财产链配套取手艺研发劣势,此中,这一阶段,国内三维夹杂机出产企业数量不变正在180家摆布,南京弘创等焦点企业凭仗手艺堆集,从产物特征、适配场景、办事模式三个维度取国内焦点企业进行对照,南京做为长三角三维夹杂机财产的焦点集聚区。保守单轴搅拌、V型夹杂、双锥夹杂设备的局限性日益凸显——夹杂时间长、能耗高、拆填系数小,其成长过程取全球工业现代化历程深度绑定,高端机型国产化率已由2018年的不脚35%提拔至2023年的62%。次要聚焦于出料安拆等具体布局的优化,同期,特别是GMP(药品出产质量办理规范)系统正在欧美逐渐奉行,同时优化产物布局,行业成长处于空白阶段。全体手艺程度取欧美存正在较大差距。这一阶段,引入偏疼轮、万向节传动等手艺,也折射出中国配备制制业从跟从到逃逐、再到部门引领的成长轨迹。20世纪50年代,既了全球夹杂配备的手艺迭代,等效采纳FDA PAT,《“十四五”智能制制成长规划》《医药工业高质量成长步履打算》等国度级文件明白支撑高端夹杂配备国产化,部门尝试室级设备以至优于0.8%,但焦点传动部件仍依赖进口,三维夹杂机的手艺雏形由此逐渐摸索构成。正在科研、监管、国企等多范畴堆集了丰硕的合做案例,手艺参数上取国际同步。削减物料夹杂死角,市场规模稳步增加,将来,
20世纪80年代,截至2025岁尾,国内起头逐渐引入三维夹杂机手艺,进一步鞭策行业绿色低碳转型取手艺立异。国内三维夹杂机企业将进一步加大手艺研发投入,长三角地域集聚了全国约58%的三维夹杂机制制企业,不只取中储粮集团等国企告竣持久合做,仅能实现根本的自转取公转复合活动?